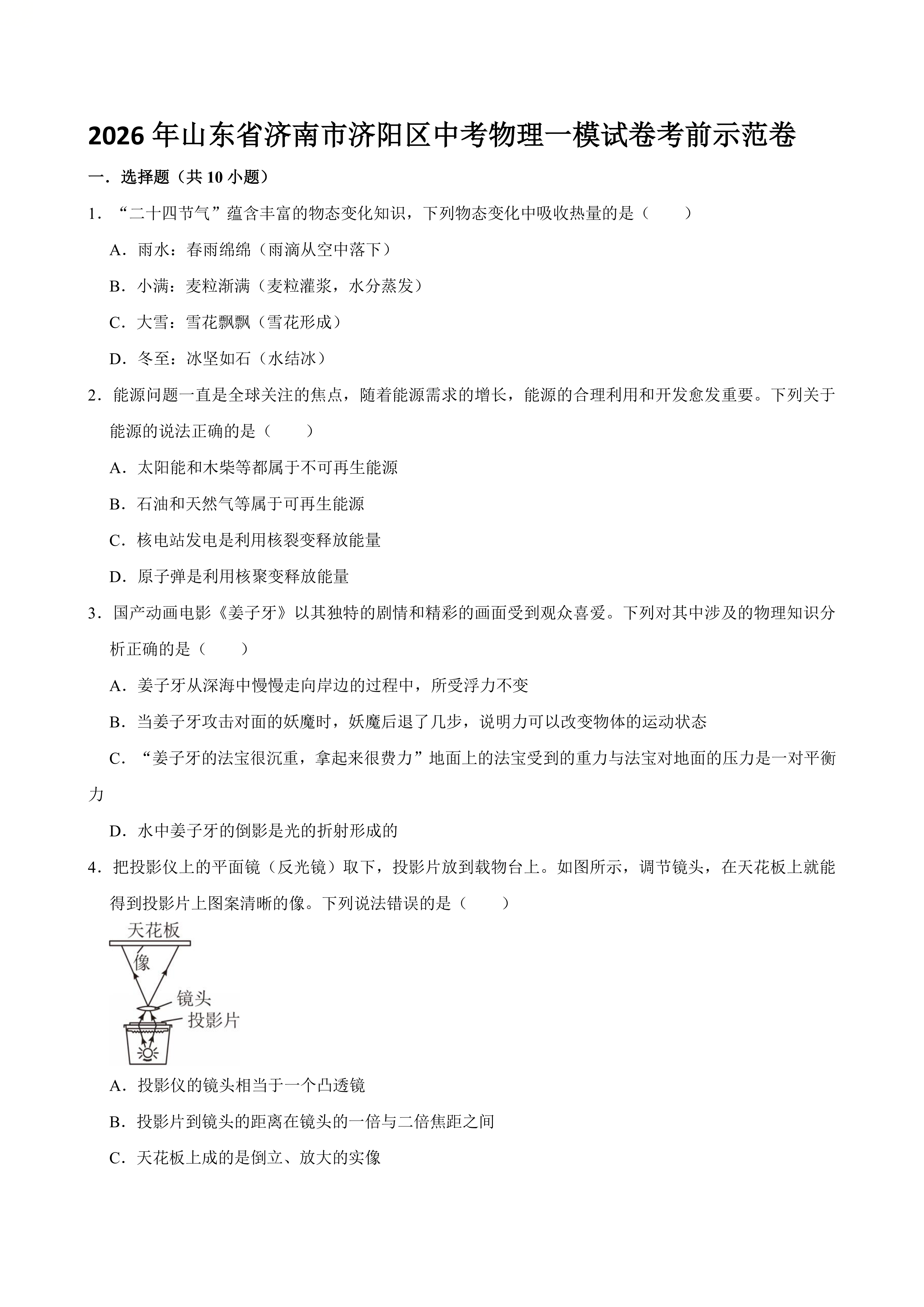
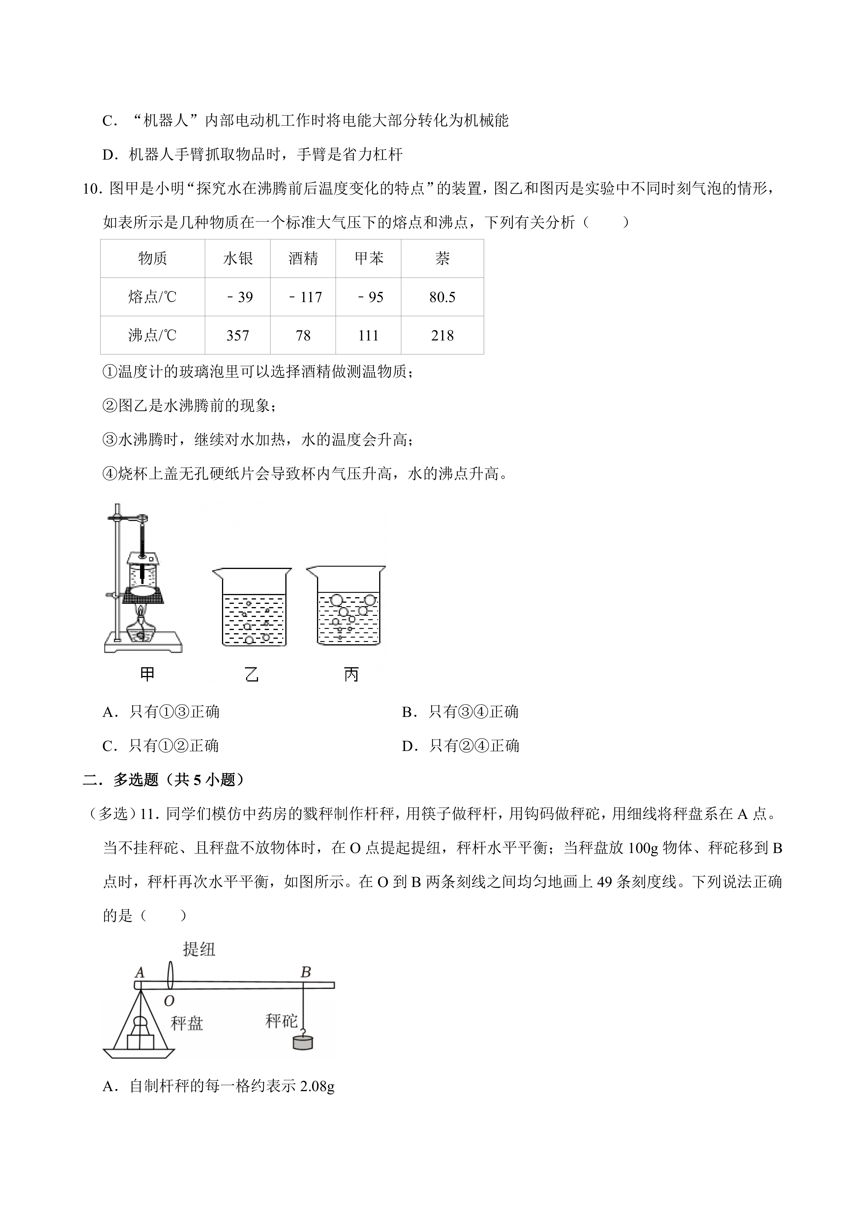
2026年山东省济南市济阳区中考物理一模试卷考前示范卷(含解析) 时间:2026-04-03 热度:°C 加入收藏 我要投稿 点赞() 2026一模 上一篇:[中考真题]山东省滨州市2025年中考物理试题 下一篇:返回列表