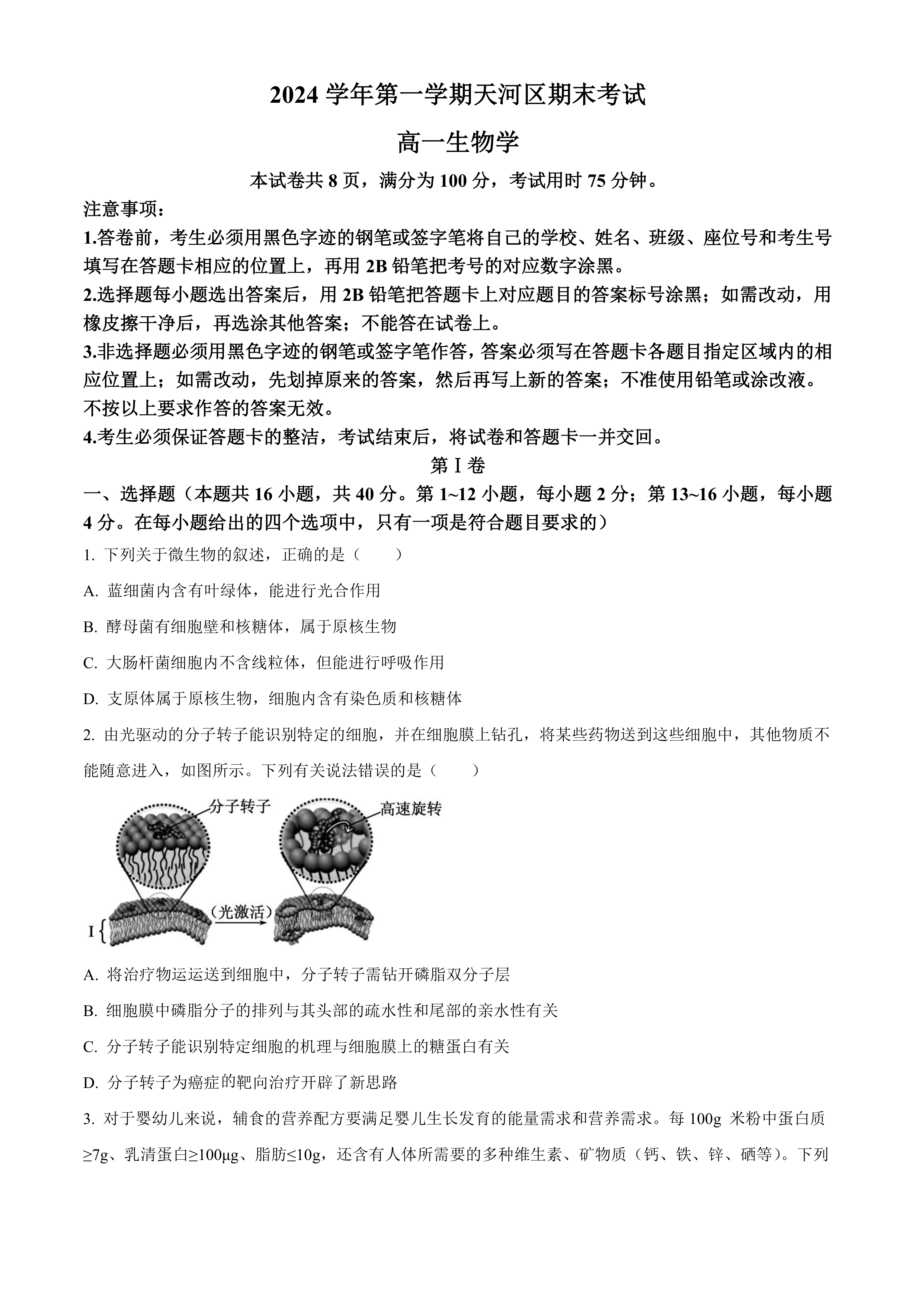
广东省广州市天河区2024-2025学年高一上学期期末考试生物学试题(含答案) 时间:2026-01-13 热度:°C 加入收藏 我要投稿 点赞() 20242025 上一篇:辽宁省大连市2024-2025学年高一上学期期末生物试题(含答案) 下一篇:返回列表