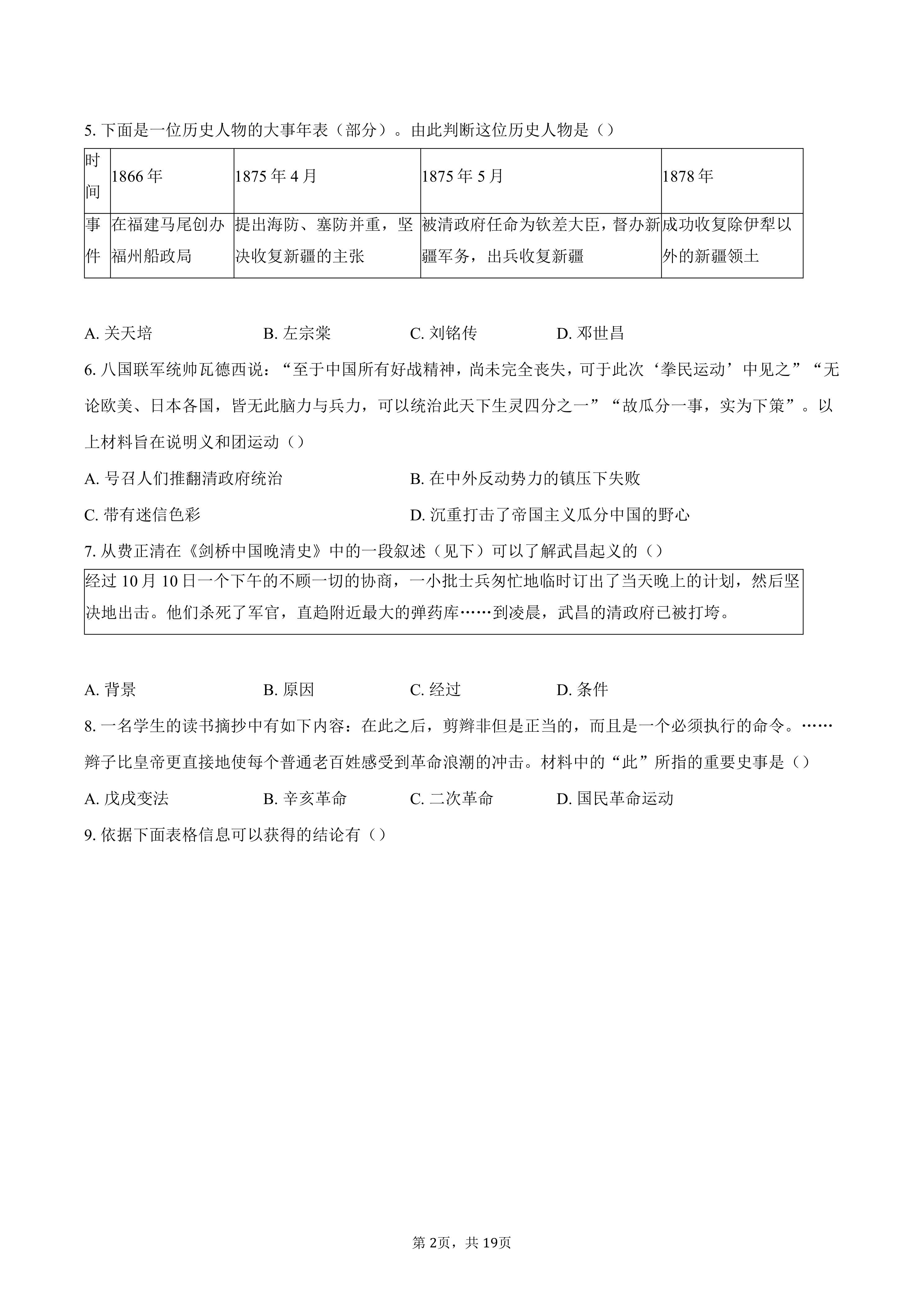
北京市东城区2024-2025学年八年级上学期期末考试历史试题(含解析) 时间:2026-01-13 热度:°C 加入收藏 我要投稿 点赞() 20242025 上一篇:陕西省西安市2024-2025学年八年级上学期期末历史试卷(含答案) 下一篇:返回列表