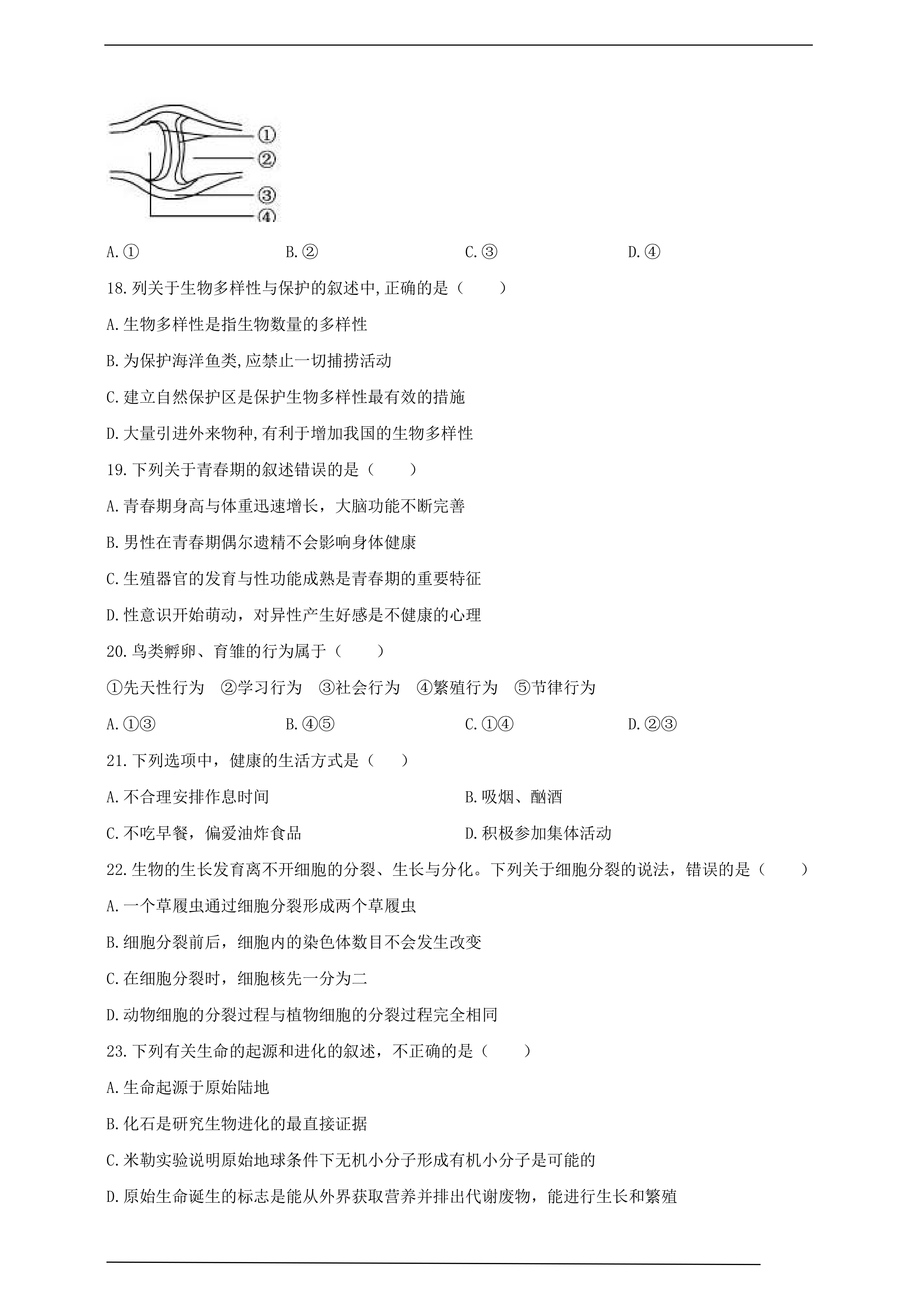
2026生物中考全真模拟试卷(四)(全国版)(含答案) 时间:2026-04-28 热度:°C 加入收藏 我要投稿 点赞() 2026含答案 上一篇:2026生物中考模拟试卷(六)(含答案) 下一篇:返回列表