投稿
收藏
标签聚合
一年级
二年级
三年级
四年级
五年级
六年级
七年级
八年级
九年级
中考
高一
高二
高三
高考
首页
>
数学
>
七年级
>
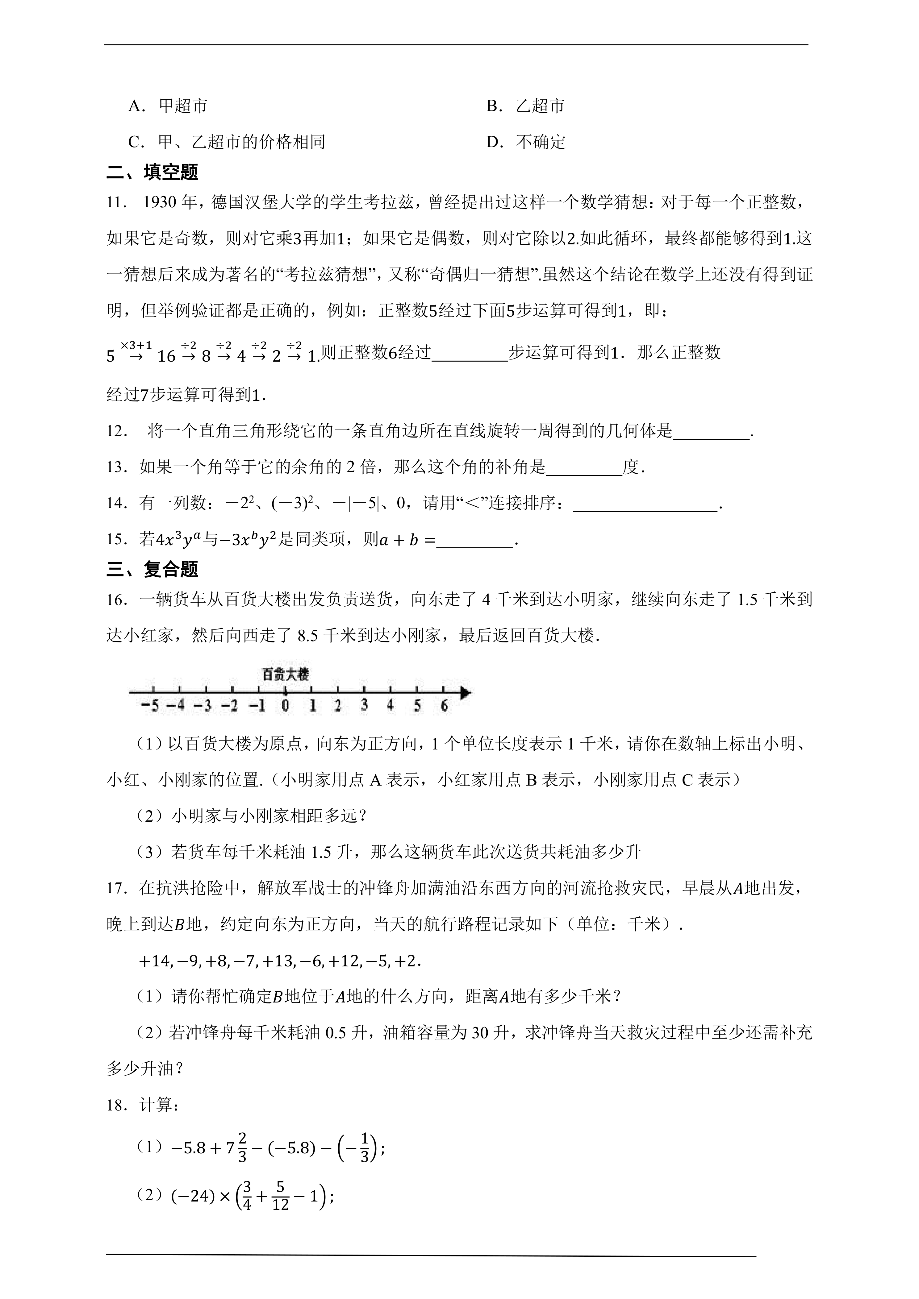
2026年春期人教版数学七年级下册期中试卷三(含答案)
时间:
2026-04-28
热度:°C
加入收藏
我要投稿
点赞()
七年级
2026
上一篇:
初一数学最易错的5个题型
下一篇:
返回列表
相关推荐文档
2026年春期人教版数学七年级下册
七年级
初一数学最易错的5个题型
七年级
2026春初一数学第8单元测试卷(含
七年级
初一数学中考模拟测试卷(含答案)
七年级
一元一次不等式(组)新题型
七年级
不等式题型及应试技巧总结
七年级
精选图文
七年级数学下册各单元试卷
七年级
03-06
人教版七年级(下)期末数学试卷(w
七年级
03-17
七年级上册数学期末检测试卷
七年级
06-18
最新2020-2021年七年级下期中数
七年级
06-18
热门排序
1
七年级数学下册各单元试卷
2
人教版七年级(下)期末数学试卷(w
3
七年级上册数学期末检测试卷
4
最新2020-2021年七年级下期中数
5
2024年初中数学人教版七年级下学
6
期末考试模拟试卷2024—2025学年
7
最新2020-2021年七年级下期中数
8
2023-2024学年人教版七年级下册
9
人教版七年级上册数学第一章有理
10
七年级上数学总复习资料
推荐文章
最新2020-2021年七年级下期中数
七年级
不等式题型及应试技巧总结
七年级下册数学期末试卷5套
期末考试模拟试卷2024—2025学年
七年级数学下册各单元试卷
2026年春期人教版数学七年级下册
最新2020-2021年七年级下期中数
七年级下册数学期末试卷含答案
七年级第一学期期中考试数学练习
人教版七年级(下)期末数学试卷(wor
七年级数学解方程技巧
热门标签
记叙文
小学生
叙事
中考
二年级
话题
高考
议论文
真题
2024
一年级
高一
散文
四年级
高二
三年级
2025
初一
221381
向你推荐的相关文章
相关文章列表
七年级上数学模拟试卷
七年级
最新2020-2021年七年级下期中数
七年级
七年级数学勾股定理专题训练
七年级
初一数学最易错的5个题型
七年级
最新2020-2021年七年级下期中数
七年级
七年级下册数学期末试卷含答案
七年级
领取福利
微信扫码领取福利
分享给好友
微信扫码分享