投稿
收藏
标签聚合
八年级
九年级
中考
高一
高二
高三
高考
首页
>
物理
>
八年级
>
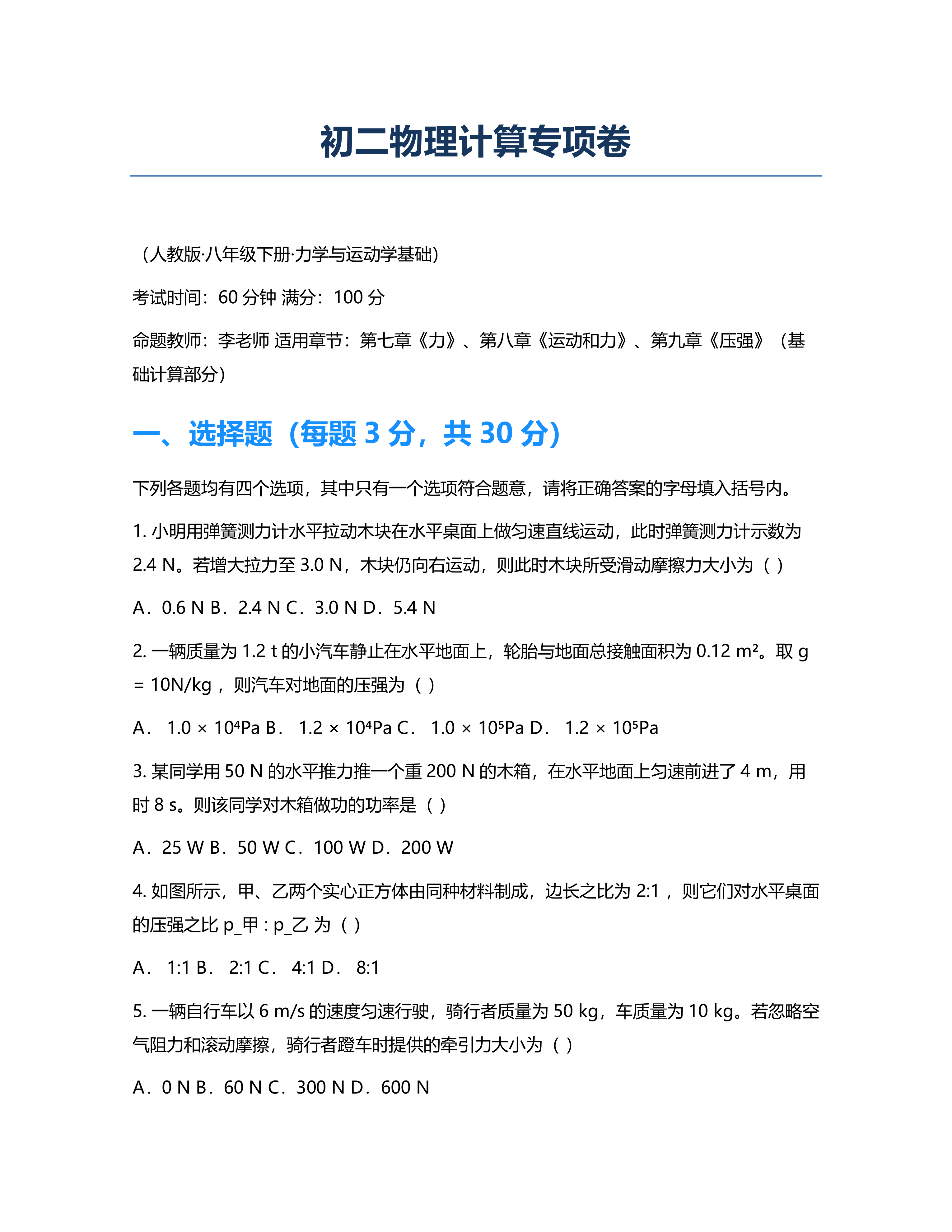
初二物理计算专项卷
时间:
2026-03-20
热度:°C
加入收藏
我要投稿
点赞()
初二
专项
上一篇:
2026春初二物理期末考试测试卷(含答案)
下一篇:
返回列表
相关推荐文档
初二物理计算专项卷
八年级
2026春初二物理期末考试测试卷(
八年级
初二物理计算题专项训练卷(含答
八年级
2025-2026学年八年级物理寒假综
八年级
人教版八年级物理上册第一章机械
八年级
八年级物理下学期期末试卷
八年级
精选图文
初二(八年级)上册物理重点笔记
八年级
04-05
八年级下学期物理期末考试试卷
八年级
04-05
河南省信阳市羊山中学2024一2025
八年级
04-05
八年级物理下学期期末试题试卷
八年级
04-05
热门排序
1
初二(八年级)上册物理重点笔记
2
八年级下学期物理期末考试试卷
3
河南省信阳市羊山中学2024一2025
4
八年级物理下学期期末试题试卷
5
八年级物理下学期期末试卷
6
第一章机械运动单元测试卷2021-2
7
第五章透镜及其应用寒假训练卷(
8
寒假综合练习(含解析)2024-2025
9
寒假综合练习(含解析)2024-2025
10
人教版八年级物理上册第一章机械
推荐文章
八年级物理下学期期末试卷
八年级
初二(八年级)上册物理重点笔记
八年级物理下学期期末试卷
2025-2026学年八年级物理寒假综
寒假综合练习(含解析)2024-2025
八年级物理上册第一章机械运动单
吉林省吉林市第十一中学2024-202
第五章透镜及其应用寒假训练卷(
初二物理计算专项卷
八年级物理上册第二章声现象单元
第一章机械运动单元测试卷2021-2
热门标签
记叙文
小学生
叙事
中考
二年级
话题
高考
议论文
真题
2024
一年级
高一
散文
四年级
高二
三年级
2025
初一
221381
向你推荐的相关文章
相关文章列表
寒假综合练习(含解析)2024-2025
八年级
八年级物理上册第二章声现象单元
八年级
初二物理计算题专项训练卷(含答
八年级
吉林省吉林市第十一中学2024-202
八年级
八年级下学期物理期末考试试卷
八年级
河南省信阳市羊山中学2024一2025
八年级
领取福利
微信扫码领取福利
分享给好友
微信扫码分享