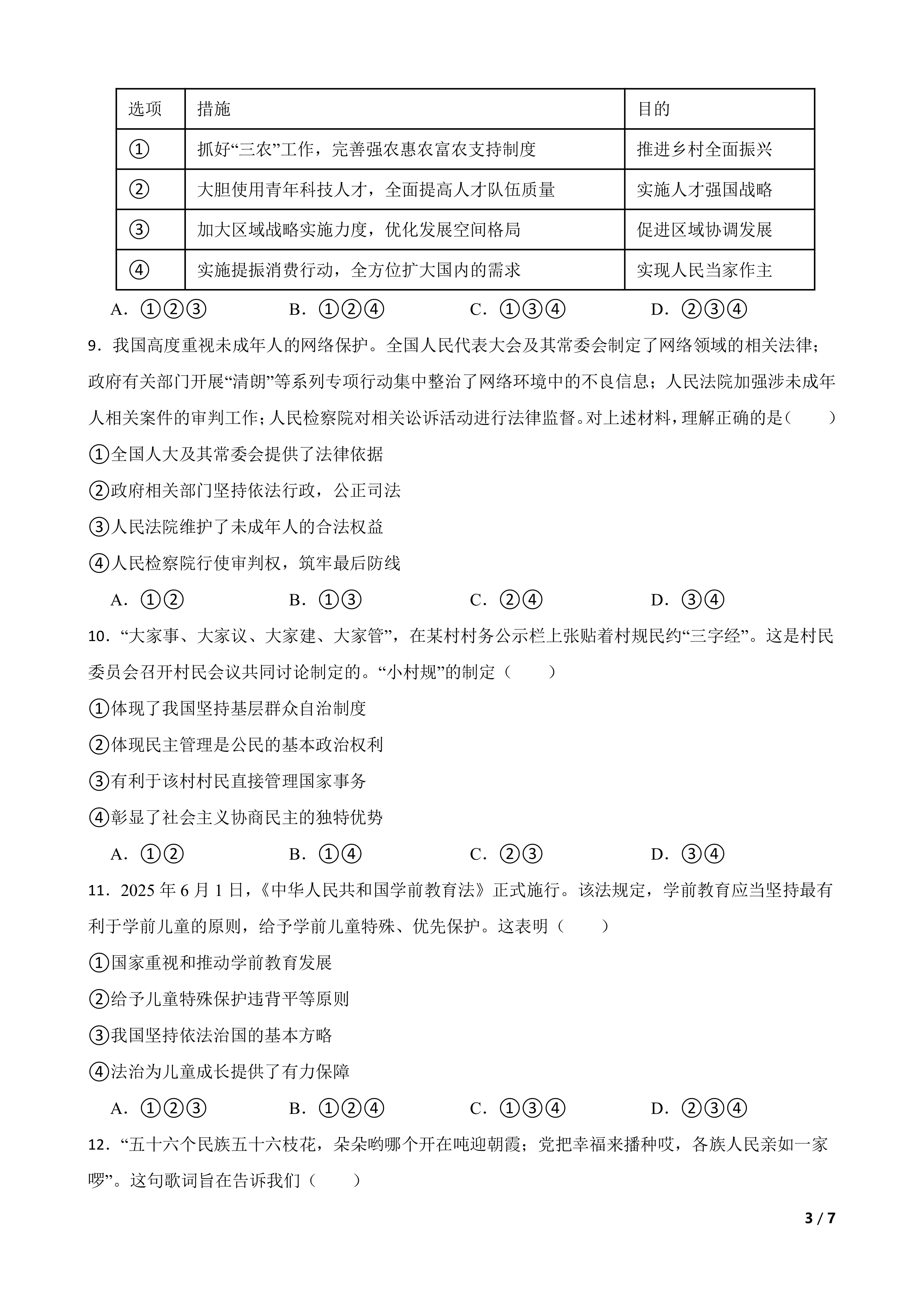
[中考真题]四川省遂宁市2025年中考道德与法治真题 时间:2025-10-27 热度:°C 加入收藏 我要投稿 点赞() 真题中考 上一篇:[中考真题]吉林省长春市2025年初中学业水平考试道德与法治真题 下一篇:返回列表