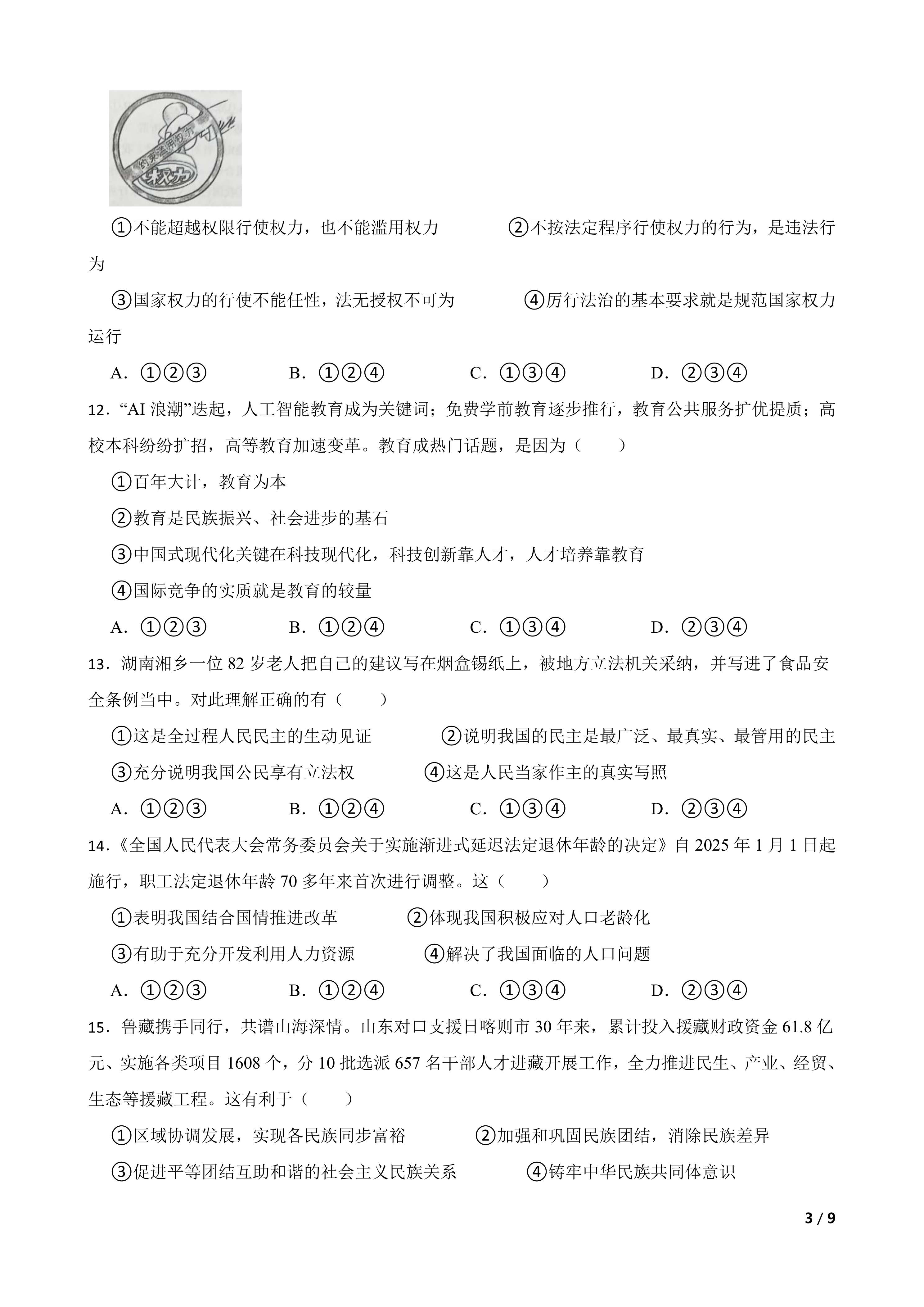
[中考真题]山东省威海市2025年初中学业考试道德与法治试题 时间:2025-10-27 热度:°C 加入收藏 我要投稿 点赞() 真题2025 上一篇:[中考真题]江苏省常州市2025年中考道德与法治真题 下一篇:返回列表